Delivery costs may vary depending on location
-
Electrical
Switches
- Switch Embellishers
- Battery Master Switches
- Brake Light Switches
- Column Switches
- Courtesy Light Switches
- Handlebar Mounted Switches
- Horn & Dip Switches
- Ignition Switches
- Lucas Switches
- Oil Pressure Switches
- Overdrive Switches & Solenoids
- Panel Indicator Switches
- Push Button Switches
- Push-Pull Switches
- Rocker Switches
- Rotary Switches
- Starter Solenoids
- Toggle Switches
- Hardware
-
Maintenance
Tools
- Allen Keys
- Battery Chargers & Maintenance
- Brake & Clutch Tools
- Carburettor Adjusting Tools
- Drills
- Engine Maintenance Tools
- Grease Guns
- Hand Tools
- Inspection & Working Lamps
- Petrol Cans & Jugs
- Scribing, Measuring & Stamping
- Sockets & Wrenches
- Tool Rolls & Tool Bags
- Tyre & Wheel Tools
- Workbench/Workshop Equipment
- Clothing
- Gifts
- Sale
- Brands
- 123 Ignition
- AC
- Alfa Romeo
- Alvis
- Aston Martin
- Austin
- Austin Healey
- Autoglym
- Bell
- Belstaff
- Bentley
- Borg & Beck
- Brantz
- Bristol
- Bugatti
- Castrol Oil
- Cobra
- Connolly
- Daimler
- Facet
- Ferarri
- Ford
- Girling
- Girling Clothing
- Gulf Steve McQueen
- Haynes Manuals
- Hella
- Jaguar
- Jensen
- Lagonda
- Land Rover
- Lotus
- Lucas
- Lucas Classic
- Lucas Classic Clothing
- Lumenition
- Maserati
- MG
- Mini
- Mintex
- Morgan
- Morris
- Morris Oil
- Moto-Lita
- MWS Wheels
- Penrite Oil
- Pertronix
- POR-15
- Porsche
- Powerlite
- Radtec
- Remax
- Revotec
- Riley
- Rolls-Royce
- Rover
- Rozalex
- S.U.
- Smiths
- Sunbeam
- Trico
- Triumph
- Volvo
- VW
- Wipac
- Parts Finder
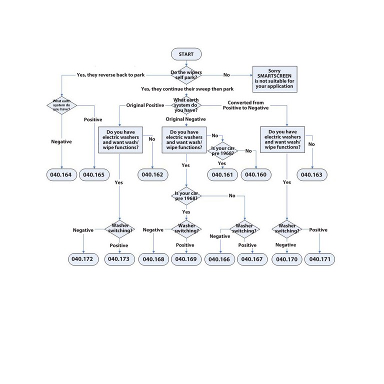
Smartscreen is a variable intermittent windscreen wiper controller that can set a variable wipe delay of between three and thirty seconds
Order online
It’s easy to buy our products online! Find the product you want via the departments which can be found on the top banner, or the search facility if you know our part number/ Lucas number, or keyword. Please remember to add the forward-slash and not to put in any spaces in between the letters and numbers. e.g CG/085.002. If the product still can't be found try removing the code in front of the forward slash. e.g. 085.002.
To buy a product, click on the `Add to Basket` button on the individual product page.
You will then be taken to your own personal `Shopping Basket`, which gives you a running total of the goods you are planning to purchase. You can either continue shopping or `Proceed To Checkout`. Your Shopping Basket is also viewed on the right hand side of every page showing the quantity and cost of your order including postage. Email sales@holden.co.uk if you require any help.
Order by phone
Please call +44 (0) 1885 488 488 between 8.30 and 5.00 (UK time) Monday to Friday to speak to one our sales team.
Holden Vintage & Classic, Building11, Stanmore Business Park, Bridgnorth, Shropshire, WV15 5HR, United Kingdom
Open 8.30am and 5.00pm Monday to Friday. We are closed Bank Holidays.
Delivery
Delivery charges are based on the value and weight of your order and your location.
Your available delivery options will always be shown to you at the checkout.
More information about our delivery methods can be found here
Returns
For this reason, if a product is faulty or defective, you may return it to us with a covering letter explaining the problem within 12 months of the date of purchase. We will send you a returns label to send the item back at our cost, and upon receipt of the returned goods, we will repair the product for you or send you a replacement.
If you've had a change of heart, you may return most new unused or unopened items, within 14 days of receipt for a full refund. The items must be in an as-new, resaleable condition.
If you're unsure of anything, give us a call Monday to Friday 8.30am to 5pm, on +44 (0) 1885 488 488.